首 页
腾翼概况
新闻动态
技术服务
报告公示
联系我们
新闻动态
公司动态
行业动态
上级文件
公司简介
more...
吉林省腾翼安全环境技术服务有限公司于2007年10月30日在松原市注册成立,现总部位于长春北湖科技园,2008年6月3日取得安全评价机构乙级资质,2017年1月5日取得职业卫生技术服务机构乙级资质,自相继获取安评和职评资质至2020年间,公司以打造“中国首屈一指的安全生产、职业健康、生态环保一站式综合服务体”为发展目标。目前,公司可为各类委托方提供安全与职业卫生评价,职业卫生与...
公司动态
当前位置:
首页
-
新闻动态
-
公司动态
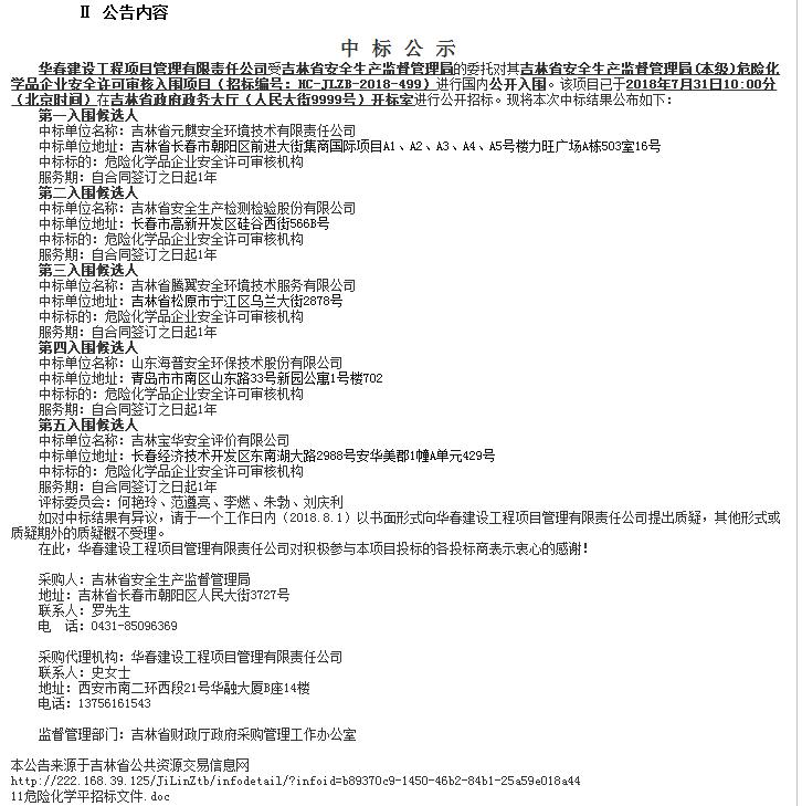
我公司成为吉林省安全生产监督管理局危险化学品企业安全许可审核项目入围机构
发布时间:2018-08-01 来源:吉林省腾翼安全环境技术服务有限公司 浏览量:3902人
我公司报名参加的
吉林省安全生产监督管理局(本级)危险化学品企业安全许可审核项目公开招标项目,于2018年7月31日10:00在
吉林省人民政府政务大厅评标室
开标。省内、外共8户机构参与了本次招标,经过专家的评
定,我公司成功成为入围机构。
上一篇:
热烈庆祝吉林省腾翼安全环境技术服务有限公司四平分公司乔迁
下一篇:
我公司参加安全生产月“咨询日”活动
首页
|
腾翼概况
|
新闻动态
|
技术服务
|
报告公示
|
联系我们
版权所有:吉林省腾翼安全环境技术服务有限公司 咨询热线:0431-81868856
注册地址:长春市北湖科技开发区北湖科技园产业二期E16栋 邮箱:tengyianping@126.com
技术支持:
星广传媒
吉ICP备09009863号
-2
吉公网安备22017302000391
号